Alp Özpamir
Home
About
Journey
Education
Schools
Summer Programs
Research Programs
Activities
Scientific and Technological Activities
Artistic Activities
Cultural Activities
Sport Activities
Volunteering
School Clubs
Leadership
Enterpreneurship
Internships
Projects
Awards & Media
Brick-Up
Contact
CV
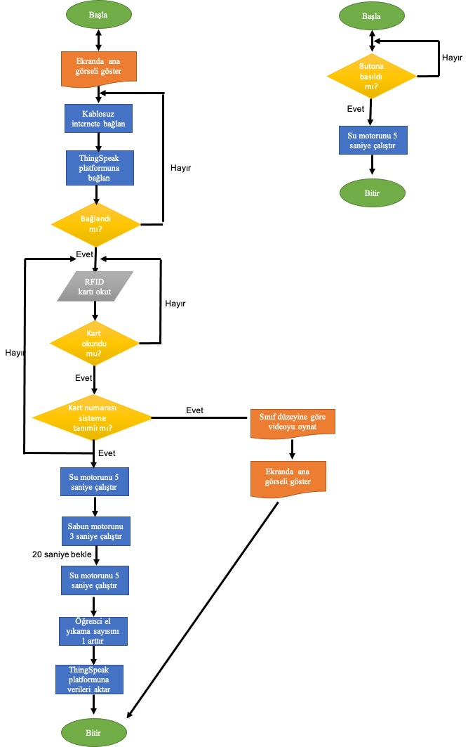
Algoritma
More Posts
Posterim
TÜBİTAK ORTAOKUL BİLİM OLİMPİYATLARI (17-20 EKİM 2021)
Gazete Haberleri
Teşekkür
Kaynakça