TÜBİTAK ORTAOKUL BİLİM OLİMPİYATLARI (17-20 EKİM 2021)
5 gün boyunca Trabzon’da yaşadıklarımı burada anlatacağım… Ama şimdi çalışmam gerekiyor…
Son Test ve Görüşlerin Alınması
Pandemi sürecinde okullar kapalıyken projemi öğretmenlerim ve arkadaşlarımla paylaşamamıştım. Okullar açılır açılmaz projemi onlara da sundum. Aynı zamanda el yıkama alışkanlığı için görüşlerini aldım. Özellikle küçük sınıflardan öğrenciler bu akıllı musluk sistemi okullarda olursa ellerini kurallara uygun yıkayacaklarını söyledi.

Uygulanabilirliği
Uygulanabilirliği için aklıma şu fikirler geldi. Sertifika tasarlanıp bayrak töreninde verilebilir. RFID kart, bileklik, anahtarlık seçenekleri sunulabilir.

Yayınevleri bu projemin hayata geçirilmesi için destek olursa onlar da kitap tanıtımı yapabilir, öğrenciler de okuma alışkanlığı kazanır. Bu kapsamda Gazi Kitabevi ile iletişime geçtim. Onlardan gelen mail de şu şekilde:

Bir de şöyle bir fikir aklıma geldi: Alışveriş merkezleri, havaalanları gibi toplu yemek yeniden yerlerde, yemekten önce ve yemekten sonra el yıkayan kişilere video sonunda hediye kuponu karta tanımlanabilir. İmalat sektöründe firmalar akıllı musluk sistemini kullanırsa küresel iklim krizine duyarlılık sertifikası, ekstra hijyen sertifikası verilebilir.

Projenin Son Hali
Projemin son hali bu şekilde: Arka paneli sanki fayans varmış gibi bir desenle tasarladım. RFID kart okuyucuyu, ekranı, sıvı sabunluğu, ESP modülü panele yerleştirdim. Musluktan ve sabunluktan hortum geçirdim. Lavabodan suyun akması için lavabonun altına hazne koydum. Panelin arka tarafına devrelerimi yerleştirdim. Musluk ve sıvı sabunluk için 2 tane su haznesi yaptım. Motorlar oradan su alıyor. Bu hazneleri aşağıya, elektronik devreleri yukarı koydum.

Projemi yaygınlaştırmak ve tanıtmak için bir okul tasarımı yapmak ve bu tasarım üzerinde anlatma fikri aklıma geldi. Yaparken de Milli Eğitim Bakanlığı Yapı İşleri Raporu’na dikkat ettim.

Yöntem
Projemde şu şekilde bir yöntem izledim:
•Elektronik donanım parçalarının belirlenmesi,
•Fritzing ile Arduino devre şemasının oluşturulması,
•Lehimleme ve devre bağlantılarının yapılması,
•Arduino IDE ile musluk devresinin yazılımı,
•Scratch kod blokları ile farklı sınıf düzeyleri için ders videolarının oluşturulması,
•Donanım parçalarının konabileceği prototip tasarımı,
•Ders videolarının Nextion Editor ile ekrana yüklenmesi,
•Nesnelerin interneti (IoT) ile ThingSpeak platformunda verilerin toplanması
Devremin yönetilmesi için Arduino UNO, su ve sabunun akması için 2 adet su motoru, su motorlarının Arduino’ya bağlanması için motor sürücü, öğrencilere tanımlanan kartlar için RFID kart veya anahtarlık, RFID kartları sisteme okutmak için RFID kart okuyucu, öğrencilerin sınıf düzeyinde video oynatmak için Nextion ekran, musluğu kart okutmadan da açmak için button, sistemi açıp kapamak için anahtar, donanım parçalarını birbirine bağlamak için kablolar, öğrencilerin el yıkama verilerini aktarmak için ESP8266 Wi-Fi nesnelerin interneti modülü kullandım.

Fritzing uygulaması ile Arduino devre şemamı oluşturdum. GND, 3.3 volt ve 5 volt çoğaltma yaptım. Devre şemamı oluştururken ilk zamanlarda TX (Transmit x: iletmek) ve RX (Receive x: almak) pinlerini çapraz bağlamayarak hata yaptım. Bu pinlerden biri veri alırken, diğeri veri verme işlevini yapmaktadır. Bu bakımdan bağlantıları da çapraz olmak zorundadır. ESP8266 Wifi modülü veya Nextion ekran Arduino’ya bağlanırken, TX pini Arduino’daki TX pinine, RX pini Arduino’daki RX pinine bağlanırsa yanlış olmakta ve devre çalışmamaktadır. Ben bu şekilde birkaç defa devremi yaktım :))

Devre parçalarımı lehimledim ve bağlantılarını yaptım.

Arduino IDE ile yazılımımı yaptım.

Sınıf düzeylerine göre videoları Scratch kod blokları ile hazırladım. Bu videolarla öğrencilerin el yıkarken okul ortamında öğrenmeye devam etmesini de amaçladım.

Nextion editor ile bilgisayarda hazırladığım ders videolarını ekrana yükledim.

Musluk ve panel tasarımlarımın yapım kılavuzlarını oluşturdum. Toplam 574 sayfa oldu.

ESP8266 Nesnelerin internet modülü ile öğrencilerin el yıkama sayılarını öğretmenlerine aktardım. Bu kapsamda Thingspeak platformundan yararlandım.

Thingspeak platformunda veriler depolanmaktadır. Bu linke sahip olan kişiler öğrencilerin el yıkama sayılarını buradan takip edebilir. Bu verilerin analizini kolaylaştırmak için makine öğrenmesi kullanılabilir. Ancak ben makine öğrenmesine henüz hakim olmadığım için excelde analiz yaptım. Buradan öğrencilerin bir haftalık el yıkama alışkanlıklarının iyileştiğini gözlemleyebiliriz.

Çözüm Önerisi
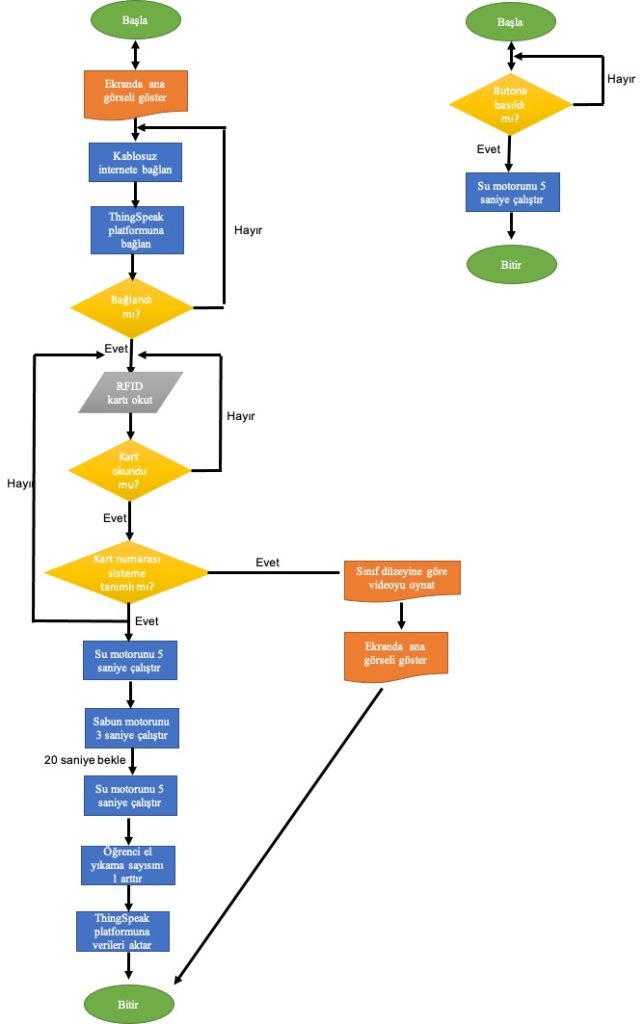
Öğrenci el yıkamaya gittiğinde ilk olarak kendi ID numarasının tanımlı olduğu kartı okutur. Musluktan 5 saniye su akar ve ellerini ıslatır. Sabunluktan 3 saniye sabun akar. Sonra 20 saniye boyunca musluk kapalı olur. Böylece su israfı önlenir. Öğrenci elini sabunlar. Bu arada 20 saniye boyunca öğrencinin ID numarasına tanımlı sınıf düzeyine göre video başlar. 20 saniyenin sonunda 5 saniye daha su akar ve öğrenci elini durular. Sonra öğretmenin veri tabanına öğrencinin ID numarasına göre el yıkama sayısı 1 arttırılarak veri gönderilir. Böylece salgın biter ve kuraklık önlenir.

Ele Alınan Sorun
Projemde ele aldığım sorun şu şekilde: Eğer öğrenci 20 saniye kuralına uymadan ve fazla su akıtmadan el yıkarsa, az su akar, eller temizlenmez ve salgın devam eder. Ancak kuraklık yaşanmaz. Diğer taraftan öğrenci su tasarrufuna dikkat etmeden, 20 saniye kuralına uyarak el yıkarsa, çok su akar, eller temizlenir ve salgın biter. Ancak kuraklık yaşanır.


Ön Araştırmalar
İlk olarak bilimsel araştırma yöntemlerinden yararlanmam gerekiyordu, bu amaçla uzaktan eğitim alırken okul arkadaşlarıma anket gönderdim. Gözlemlerimi destekleyici anket sonuçlarına ulaştım.

Literatür taramalarımı su tüketimi, el hijyeni ve okullarda hijyen konularında yaptım.

Bu verilerden hareketle kendim deney yaptım. 20 saniye el yıkarken musluğun açık bırakılmasıyla 2-2,5 litre suyun boşa gittiğini gördüm. Su tasarruf başlığı kullandım ve suyun çok açılmasını önlemek için de bir aparat tasarladım. Evdeki musluğa taktım.

Yaptığım araştırmalar sonucunda elde ettiğim verilere göre toplam maliyeti ve bu maliyet ile önlenebilecek günlük su israfı miktarını hesapladım.

Mevcut kullanılan ürünleri ve ulusal / uluslararası yapılmış projeleri araştırdım. Fotoselli musluklar su tasarrufu için ilk akla gelendi. Ancak eli nesne olarak algıladığı her an yeniden su akıtmaktadır. Çalışma prensibini anlamak için Arduino ile sensörlü musluk, sıvı sabunluk ve havluluk tasarladım. Ancak bunların hiçbiri yenilikçi değildi.

El yıkarken 20 saniye geri sayım içim uzmanlar çocuklara 2 kere “İyi ki doğdun” şarkısının söylenmesini önermektedir. Ancak benim kardeşim bu şarkıyı her söylediğinde kek pişirmek ve mum üflemek istiyordu. Çocuklar için üretilmiş el yıkama sürecinde geri sayım sayacı da bulunmaktadır. Arduino ile bu kapsamda yapılmış projeler de vardır. Onları da inceleyip kardeşim için yaptım. Çok hoşuna gitti ama suyu kapatmayı unutuyordu. Ben de mevcut tüm projeleri inceleyip yenilikçi bir çözüm bulmayı amaçladım.

Projeme başlamdan önce yurtdışında yapılmış ve yayınlanmış projeleri taradım. 20 saniye geri sayım sayacı, el yıkama hatırlatıcısı, ultraviyole ışınlarla hijyenin sağlanması, el yıkamadan çıkılırsa tuvalet kapısında uyarı yanması gibi projelerin yapılmış olduğunu gördüm. Ancak bu projelerin hiçbiri yenilikçi değildi ve hem su tasarrufunu hem de el yıkama alışkanlığını birlikte ele almıyordu.

Benim projem nesnelerin internetinin kullanıldığı, hem su tasarrufunun hem de el yıkama alışkanlığının sağlandığı ilk projedir.
Proje Konusu ve Amacının Belirlenmesi
11 Mart tarihinde Fahrettin Koca, Türkiye’de ilk koronavirüs vakasının tespit edildiğini açıkladı. 16 Mart tarihinde de Ziya Selçuk okulların tatil edildiğini açıkladı.

Ben de bu süreçte koronavirüsün yapısını ve korunma yollarını araştırdım. El yıkamanın vurgulandığını gördüm.

3 yaşındaki kardeşime de el yıkama kurallarını öğretmek istediğim için Youtube’da videolara baktım. Dünya Sağlık Örgütü ve Sağlık Bakanlığı’nın el yıkama videolarını açtım. Ancak videoyu izlerken çok üzüldüm. Tam 2 dakika boyunca su şarıl şarıl akıyordu. Videonun altındaki eleştirileri gördüm.

Ardından Sağlık Bakanlığı’nın videosunu açtım, o videoda da ellerimizi havlu ile kurularken 8 saniye musluğun açık olduğunu gördüm. Kardeşime öğretmek istediğim böyle de değildi.

Su tasarrufunun önemini 2018 yılında arkadaşlarımla yaptığım sosyal sorumluluk projesiyle öğrenmiştim ve ödül almıştık.

Videoları izledikten sonra kendim video çekmeye karar verdim. Ama tabii sonrasında projemi hazırlarken tüm video, broşürleri ve kaynakları taradım. En doğru bilgiye ulaşmaya çalıştım.

Kendim video çekerken en ilgi çekici yöntemin Legolarla stop motion videosu olacağını düşündüm. İlk olarak Lego Digital Designer ile tasarım yaptım, diğer projelerimde de kullandığım beyaz parçalarla ilk prototipimi yaptım.

Ardından 102 adet fotoğraf çekip iMovie programında birleştirdim. Ve el yıkama videosunu oluşturdum. Bunlar da yaptığım küçük değişikliklerle çektiğim fotoğraflar.

Bu videoyu Youtube’a koymak istedim. Ama ailem yaşım küçük olduğu için Youtube’a yüklememe izin vermedi. Ben de Lego’nun resmi sayfasına gönderdim. Onlar çok beğendi, paylaşmak istedi. Videom 15 bin izlenmeye ulaştı. Yanlış anlaşılmasın ama Sağlık Bakanlığı’nın videosu 8 bin izlenmeye ulaşmıştı.

Lego Danimarka beğendiğini iletti, 7 farklı ülkeden tasarımcılarla tanıştım. Ülkemi temsil ettiğim için çok mutlu oldum.

Bu videom böyle ilgi görünce Arduino ile bu prototipimi birleştirmeye karar verdim ve bir proje yapma fikri aklıma geldi. Böylece TÜBİTAK proje konumu belirledim.

Projemde hem su tasarrufunu sağlayan hem de el yıkama kurallarını öğreten akıllı musluk sistemi yapmayı amaçladım.
Hedef kitlem olarak, okullarından uzak kalarak pandemiden en kötü etkilenen kişiler olan okul çağındaki çocukları belirledim. Hem su tüketiminin fazla olması hem de teneffüslerde bir an önce el yıkayıp çıkma isteğinde olan öğrencilerin el yıkama süreçlerini eğlenceli, öğretici ve su tasarrufunu sağlayıcı şekilde oluşturmak istedim.

Alp Özpamir
Collector, social entrepreneur
Quick links
My Sites
© 2025 by Alp Özpamir, All Rights Reserved.









